18 августа 2017
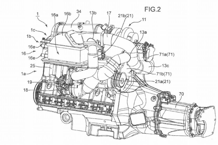
Компания Mazda зарегистрировала в патентном бюро США новый турбомотор.

Заявка была подана в январе 2017 года и теперь появилась открытом доступе.
Система включает в себя две обычные турбины и один электрический нагнетатель. Последний будет работать при низких оборотах двигателя, пока выхлопные газы не раскрутят турбины до необходимого уровня. Таким образом, нагнетаемый воздух будет попадать в камеры сгорания даже на малых скоростях.
Предположительно, Mazda задействует фирменную систему рекуперации энергии i-Eloop. Как и все подобные системы, она преобразует и аккумулирует энергию, вырабатываемую при торможении (которая после используется различным электрооборудованием автомобиля).
Станет ли новая разработка серийной – неизвестно.
Хочешь узнать больше - читай отзывы
← Вернуться на предыдущую страницу
Електромобіль Ferrari Luce висміяли в соцмережах — акції компанії впали на 8 % 28 мая 2026
Розроблений за участю дизайнера Джоні Айва електромобіль Ferrari Luce спровокував безпрецедентну негативну реакцію суспільства. Автомобіль з цінником €550 тис. висміяли в соцмережах, а акції компанії впали на 8 %.
З Ормузької протоки знову вийшли супертанкери з нафтою - ЗМІ 28 мая 2026
Це перший випадок за тиждень, коли через протоку пройшли 4 млн барелів непідсанкційної сирої нафти.
Безпілотний автобус у Гетеборзі встиг здійснити лише два рейси — і в нього в'їхав трамвай 28 мая 2026
У шведському місті Гетеборзі почав функціонувати сервіс безпілотних автобусів, але його роботу довелося призупинити, оскільки вже на другому рейсі в різко загальмований автобус в'їхав трамвай.